전체 글 95

[알고리즘 - 그리디] 주식

문제 문제 링크 - https://www.acmicpc.net/problem/11501 접근법 정답을 얻기 위해서는 아래와 같이 계산하면 된다. 현재 주식 가격 이후에 더 비싼 가격이 있으면 -> 오늘 주식을 산다 현재 주식이 남은 주식 가격 중 가장 비싼 가격이면 -> 현재까지 구매한 주식을 모두 판다 앞으로 더 비싼 주식 가격이 없으면 -> 아무것도 하지 않는다 문제는 이를 구현하는 방법인데, 처음에는 단순히 (주식 가격) 배열의 앞에서부터 순회하며 계산을 시도했다. 코드는 아래처럼 될 것이다. // main()에서 입력 처리 후 solution을 부르도록 작성 public static int solution(final int days, final int[] prices) { PriorityQueue..

[알고리즘 - 그리디] 무지의 먹방 라이브

문제 문제 링크 - 프로그래머스 그렇다고 합니다. 무지가 갑자기 얄미워보이는 마법의 코테 결국 정리하면 0, 1, …, n초 동안 주어진 음식을 먹는데 k초뒤에 어떤 음식을 먹고있을지 출력하는 문제이다. 단순하게 k번 루프를 돌리면 답이 나오긴 하곘지만 입력 범위가 엄청 크기 때문에 다른 방법을 써야 될 것 같았다. 풀이 방법 그래서 처음에 생각한 방법은 이렇다. LinkedList에 주어진 음식(섭취에 걸리는 시간)들을 모두 넣어 오름차순으로 정렬 정렬되기 이전 순서대로 ArrayList로도 하나 만들어두고 두 list가 같은 객체들을 참조하도록 해준다 루프안에서 현재 count를 기억해두고 현재와 동일한 시간을 갖는 음식을 removeFirst() - O(1) 으로 제거 이때 음식의 시간을 0으로 변..

[이펙티브 자바] Item 10 - equals는 일반 규약을 지켜 재정의하라

아이템 10번은 equals를 재정의할 때 지켜야 할 규칙들과 주의해야 하는 점들에 대해 설명하고 있다. 자바에서 equals()를 재정의하지 않으면 오직 자기 자신의 인스턴스와만 같게 되기 때문에 필요한 경우 equals() 메서드를 재정의해서 사용해야 한다. 책에서는 equals가 만족해야 하는 규칙들 모두에 대해 상황을 제시해 예제 코드로 설명하고 있지만 이를 모두 정리할 필요는 없을 것 같아 중요한 내용만 옮겼으니 자세한 내용은 책을 참고하시길 바랍니다. equals가 필요 없는 상황 equals() 를 재정의해서 불필요한 문제가 발생할 수도 있으므로 아래의 경우에 해당된다면 equals()를 아예 재정의하지 않는 것도 좋은 방법이다. 이 경우 기본 Object.equals() 가 호출되어 (주소..

스터디/자바 2023.06.08

[이펙티브 자바] Item 7 - 다 쓴 객체 참조를 해제하라

개요 자바는 가비지 컬렉터가 있으므로 메모리 관리에 전혀 신경쓰지 않아도 된다고 생각하지만 이는 사실이 아니다! 예를 들어 스택을 아래와 같이 구현하면 지속적인 메모리 누수가 발생해 프로그램이 종료될 수도 있다. public class Stack { private Object[] elements; private int size = 0; // 생성자 public void push(Object obj) { ensureCapacity(); // 배열이 모자라면 늘리기 elements[size++] = obj; } public Object pop() { if (size == 0) { throw new EmptyStackException(); } return elements[--size]; } } 위와 같은 스택..

스터디/자바 2023.05.23

[이펙티브 자바] Item 4 - 인스턴스화를 막으려거든 private 생성자를 사용하라

개요 정적 메서드와 정적 필드만을 담은 클래스는 객체 지향적으로 보이지 않긴하지만 자바 API의 Arrays나 Collections가 그런 것처럼 특정 인터페이스를 구현하는 객체의 정적 팩토리 메서드를 넣어둘 수도 있고 (자바 8부터는 인터페이스에서도 가능) 상속이 불가능한 final 클래스와 관련된 메서드를 구현하고 모아둘 때도 사용한다. 이러한 클래스는 인스턴스로 만들어 쓰려고 설계한게 아니다. 하지만 생성자를 명시하지 않으면 컴파일러가 자동으로 기본 생성자를 만들어준다. 컴파일 전 public class UtilClass { private static int value = 0; public static int getValue() { return value; } } 컴파일 후 public class ..

스터디/자바 2023.05.17

DTO의 사용범위

배경 넥스트스텝의 학습테스트로 배우는 Spring 과정을 수강하고 있는데, 과정 진행 중 controller 패키지의 DTO를 어떤 계층까지 사용하면 좋을지에 대한 고민이 들었다. 처음엔 간단하게 생각했지만 생각보다 고민할 내용이 많았어서 고민한 내용과 결론을 정리해보려고 한다. DTO란 먼저, DTO는 Data Transfer Object의 약자로 말그대로 계층 간에 데이터를 주고 받기 위해 사용하는 객체이다. 보통 비지니스 로직은 두지 않고 필드와 그에 대한 getter와 생성자 등만 구현해두고 사용하는 경우가 많다. 예를 들어 아래와 같은 객체가 DTO이다. @NoArgsConstructor @Getter public class PlayRequestDto { private String names; ..

[이펙티브 자바] Item 1 - 생성자 대신 정적 팩터리 메서드를 고려하라

정적 팩토리 메서드란 정적 팩토리 메서드는 클래스에서 인스턴스를 생성하는 용도로 생성자와 별도로 제공할 수 있는 또 다른 수단이다. 예를 들어 Boolean 클래스의 경우 아래와 같이 인스턴스를 생성할 수 있는 정적 팩토리 메서드를 제공한다. public static Boolean valueOf(boolean b) { return b ? Boolean.TRUE : Boolean.FALSE; } 정적 팩토리 메서드의 장점 그럼 생성자 대신 정적 팩토리 메서드를 사용할 때 어떤 장점이 있을까? 책에서는 크게 5가지를 제시한다. 이름을 가질 수 있다. 인스턴스를 생성하는 메서드가 이름을 가지게 되면 반환될 객체의 특성을 쉽고 정확하게 묘사할 수 있다는 장점이 생긴다. 예를 들어 BigInteger의 proba..

스터디/자바 2023.04.28

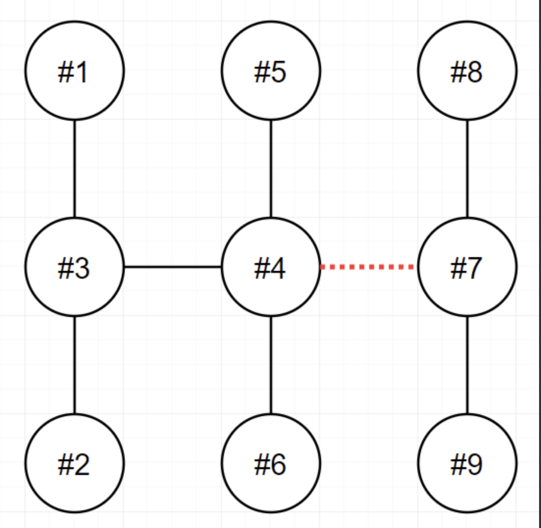
[알고리즘 - 완전탐색] 전력망을 둘로 나누기

문제 문제 링크 풀이 문제를 푸는 여러 가지 방법이 있을 것 같았는데 간단한 방법으로 문제를 풀었다. 입력으로 간선 정보가 주어지므로 순회를 통해 하나씩 간선을 제외하고, 제외된 간선에 속한 노드를 각각 시작점으로 하여 그 시작점과 연결되어 있는 노드들의 합이 몇 개인지 카운트한다. 그리고 그렇게 카운트된 두 값의 차의 절댓값을 구한다. 이렇게 구한 절댓값의 최솟값을 계속해서 갱신해가면 모든 간선을 순회했을 때 가장 노드의 차이가 적을 때의 값을 구할 수 있다. 예를 들어 입력이 [[1,3],[2,3],[3,4],[4,5],[4,6],[4,7],[7,8],[7,9]] 라고 하면, 가장 먼저 [1, 3] 간선이 선택될 것이고 (그래프에서 해당 간선을 제외) 1번과 3번 노드를 분리해놓고 1번과 3번으로부터..

[객체지향의 사실과 오해] 부록 - 추상화 기법

추상화 기법 추상화 -> 도메인의 복잡성을 단순화하고 직관적 멘탈 모델을 만드는 데 사용할 수 있는 가장 기본적인 인지 수단 추상화 기법들은 복잡성을 낮추기 위해 사물의 특정한 측면을 감춘다 동일한 추상화 기법을 프로그램의 분석, 설계, 구현 단계에 걸쳐 일관성 있게 적용할 수 있다는 것이 객체지향이 갖는 장점 1. 분류와 인스턴스화 개념과 범주 객체를 분류하고 범주로 묶는 것은 객체들의 특정 집합에 공통의 개념을 적용하는 것을 의미함 분류 -> 세상에 존재하는 객체에 개념(타입)을 적용하는 과정 즉, 객체를 타입(개념)과 연관시키는 것 타입 객체가 타입에 속하는지 검증하기 위해 필요한 타입의 정의 3가지 심볼(타입의 이름), 내연(타입의 정의), 외연(타입에 속하는 객체들의 집합) 외연과 집합 외연은 ..

스터디/자바 2023.04.10

[알고리즘] 전화번호 목록

문제 문제 링크 풀이 예를 들어 phone_book 배열이 ["12","123","1235","567","88"] 처럼 주어졌을 때 1235에 12가 포함되므로 접두사가 되며 false가 정답이 된다. 이를 단순하게 확인하려면 모든 원소에 대하여 모든 다른 원소와 비교하면 문제는 해결되지만 시간복잡도가 O(n^2)이 되어 효율성 테스트에서 오답이 나오게 된다. O(n)에 문제를 해결하려면 한번만 순회하면서 답을 찾아야 한다. 이를 위해서는 각각의 자릿수에 대하여 더 작은 수가 앞에 오도록 정렬을 해주면 된다. 예를 들어 "12"와 "123" 이 있다면 "12", "123"으로 정렬을 해야 하고 "1"과 "123" 이 있다면 "1", "123"으로, "2"와 "24"와 "134"이 있다면 "134", "2..